Optical Audio Compressor
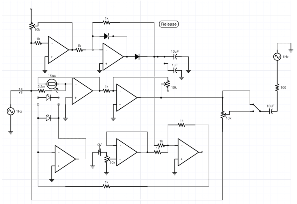
Analog dynamic range compressor using LED–LDR gain control and feedback.
AnalogSignal ProcessingHardware

Gallery


Overview
An analog compressor that detects input amplitude, generates a control signal, and reduces gain in real time using an LED–LDR (vactrol-style) element.
Designed to explore feedback control, envelope detection, and dynamic range processing in hardware (no DSP).
How it works
- Input stage buffers the signal and sets gain structure.
- Envelope follower converts audio amplitude into a smooth control voltage.
- Control path drives an LED that changes an LDR resistance (opto gain element).
- Variable resistance alters amplifier gain to compress peaks.
- Makeup gain restores level; optional parallel/ mix control blends dry/wet.
What I learned
- Gain staging and noise tradeoffs in analog signal chains.
- Envelope time constants (attack/release) and perceptual impact.
- How feedback control maps to real-world component tolerances.
- Documentation discipline: schematic → test plan → iteration notes.